Roll Your Own Hall Effect Sensor
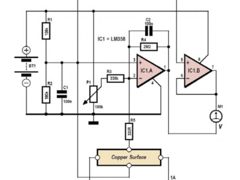
If you read about Hall effect sensors — the usual way to detect and measure magnetic fields these days — it sounds deceptively simple. There’s a metal plate with current …read more
#hacking #projects


Hackaday
Roll Your Own Hall Effect Sensor
If you read about Hall effect sensors — the usual way to detect and measure magnetic fields these days — it sounds deceptively simple. ...















